党团建设Senior high school

全面评价 育人成长10/17 2022

全面教育育人成长

为了提升我校老师综合素质评价业务能力,2022年7月6日下午,我校邀请大连教育学院沙丽华教授为全校教师做了一场题为促进学生发展的教师评语特点及写作要求的内容培训。

沙老师从综合素质评价政策要求、实践案例及教师评价用语为我们做了精心指导,通过此次讲座,我们在座的每一位老师对综合素质评价的作用和意义有了更深入的理解,对今后工作中如何落实综合素质评价,尤其是怎样客观公正地为学生做出评语有了清晰的思路。

教师们在培训中专注聆听,积极互动,认真记录。各班班主任更是在会后仔细观看学习沙老师整理的相关材料,并仔细做好学习记录,通过会后交流,班主任表达了本次培训对自己的意义及影响,班主任们表示会认真领会培训内容,会在本学期期末学生评语撰写中,认真落实培训内容,写出有价值有特点的学生评语。

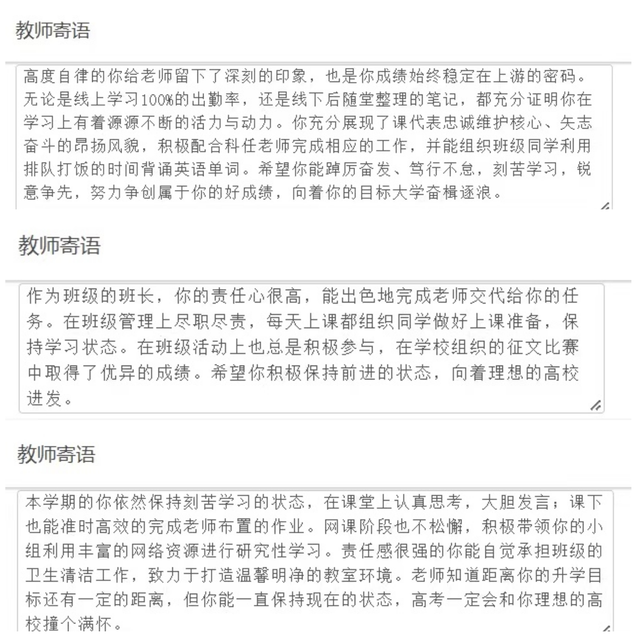
教师们通过沙老师的本次培训,更加清晰的了解如何运用评语激励学生,知道每名同学都期待成功,每名学生都期待表扬,激励无疑是教师评语中最重要的法宝,教师们了解到评语中的激励就是从学生本身学习、生活中寻求闪光点,然后放大并寄予发展性的希望。



撰稿| 张世杰

图片| 张博云

编辑| 张博云

审核| 康暄

top 0411-39696111
版权所有:大连市康考迪亚高级中学 备案号:辽ICP备19003376号-1 ©2018ConcordiaDalianInternationalHighSchool.Allrightsreserved.